永利app
English
导航
X
永利app 概况
永利app 简介
永利app 领导
组织机构
办公电话
管理制度
师资队伍
全院教师
硕士生导师名单
博士生导师名单
人才培养
本科生培养
研究生培养
省实验教学示范中心
科学研究
科研成果
科研平台
项目申报
学科建设
管理科学与工程
工商管理
应用经济学
人才招聘
招聘计划
岗位条件与待遇
招生就业
招生宣传
就业指导
招聘信息
学生工作
学工队伍
品牌活动
榜样力量
规章制度
文档下载
学工大事记
国际交流
留学生培养
中外合作办学
国际会议
交流项目
MBA教育
项目介绍
中心简介
历史沿革
项目概况
招生工作
招生简章
招生信息
常见问题
培养方案
教学计划
课程设置
移动课堂
学位论文
师资力量
导师风采
校外导师
校内导师
校园生活
联合会
学生活动
学生赛事
班级风采
校友平台
校友风采
校友动态
校友合作
联系我们
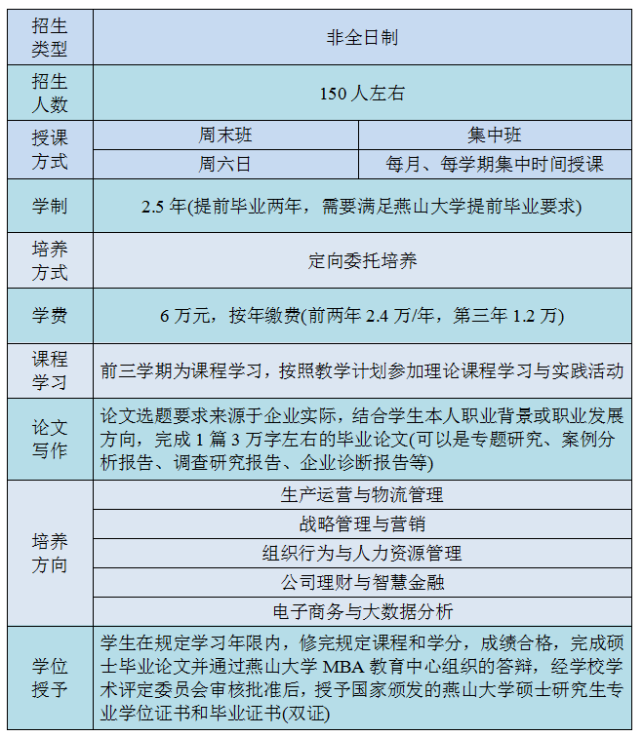
项目概况
当前位置:
永利app
->
MBA教育
->
项目介绍
->
项目概况
燕山大学
MBA
项目概况
友情链接:
燕山大学
教务处
研究生院
科学技术研究院
社会科学处
快速入口:
图书馆
燕大邮箱
实名认证
远程访问
师生意见反馈平台
旧版入口